———— 发布时间:2021-01-26 编辑:互联网 阅读次数:215 ————
突发!!2021年中级新教材突然就来了!竟然比往年早了1个多月! 收获惊喜多多:《中级会计实务》债券重组、非货币性资产交换这两章依 旧删除,《经济法》有两章将有较大变动,《财务管理》删除了部分考 点……今年的考生也太幸福了吧!
新教材已公布,建议大家调整状态,尽快熟悉及了解2021中级新教材内容变化情况,高效备考。为此,小民特意整理了2021年中级3科教材变化对比解读,供大家参考。
《中级会计实务》几乎无实质性变动 《财务管理》删除了部分考点 《经济法》两章有较大变动 长按识别下方二维码, 立即下载2021年中级3科教材变动 👆 同时,识别上方二维码,关注该公众号后续会继续分享更多备考干 货,快来关注叭~
回复:变动
第
1
则
2021年《中级经济法》教材变动情况分析
第
2
则
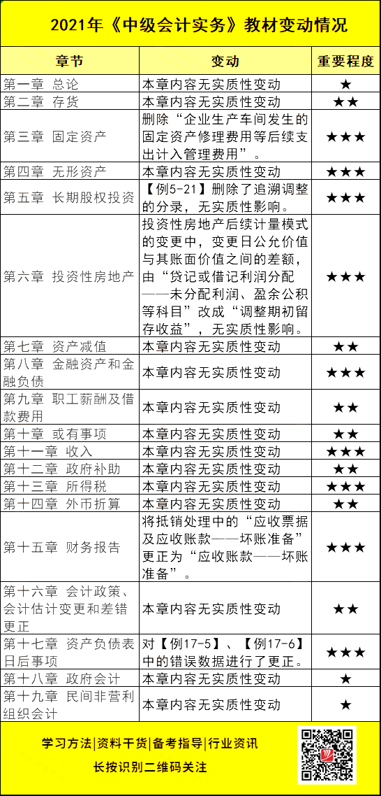
中级会计实务历史变动最小

因篇幅有限,长按识别下方二维码
回复:变动
立即下载2021年中级3科教材变动!

【2021年中级官方教材变动解析详细版】
▼扫码回复【变动】
即可立即领取▼

第
3
则
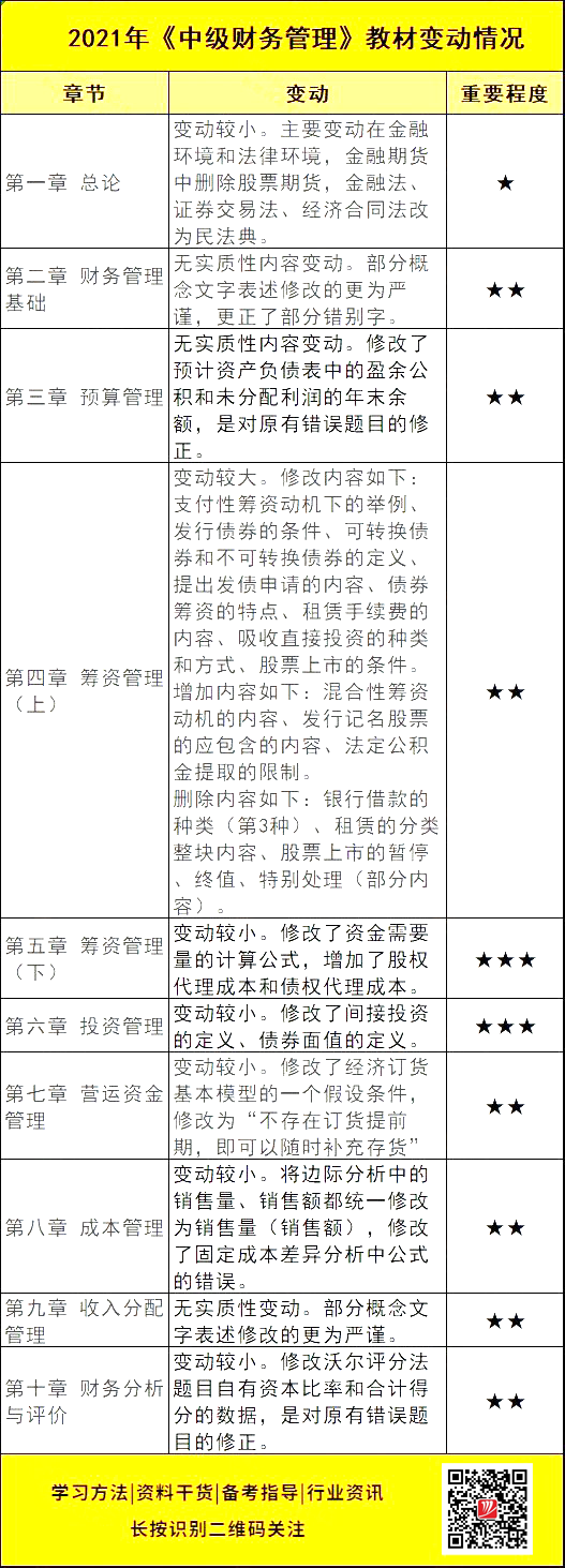
中级《财务管理》主要对第四章进行修改
