———— 发布时间:2022-11-23 编辑:互联网 阅读次数:51 ————
哈哈喽~大家好
天降好消息
大家等了很久的初级会计考试报名
它来了!!!
公告原文很长
重点可以直接看第二部分
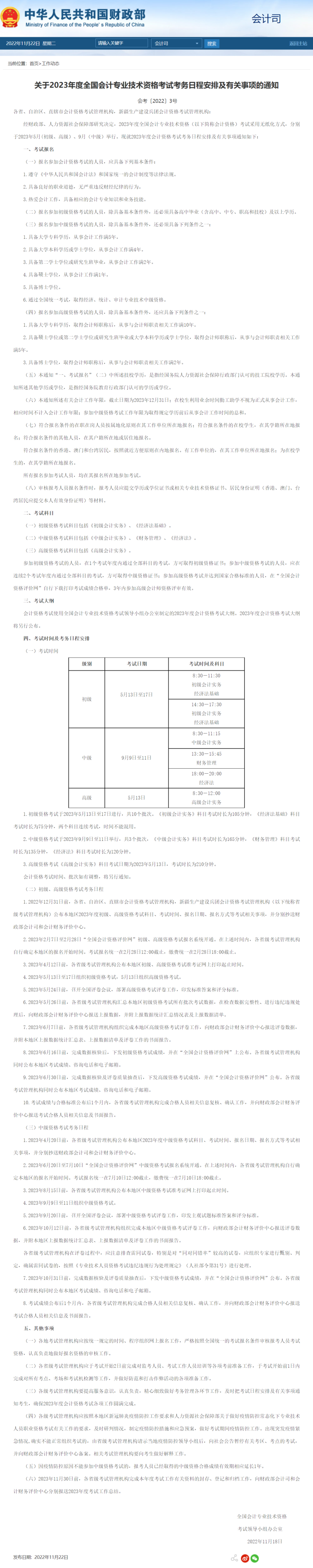
财政部发布2023考务安排
关于2023年度全国会计专业技术资格考试
考务日程安排及有关事项的通知
23年初级、中级会计考试时间
公告很长,小民给大家划重点
01
考试时间
初级资格考试于2023年5月13日至17日进行,共10个批次。
高级资格考试考试日期为2023年5月13日,考试时长为210分钟。
中级资格考试于2023年9月9日至11日举行,共3个批次。
02
考试科目
⑴初级资格考试科目包括《初级会计实务》《经济法基础》
⑵中级资格考试科目包括《中级会计实务》《财务管理》《经济法》
⑶高级资格考试科目包括《高级会计实务》
03
报名时间
2023年2月7日至2月28日初级、高级资格考试报名系统开通。在上述时间内,各省级考试管理机构自行确定本地区的报名开始时间。
考试报名统一在2月28日12:00截止,缴费统一在2月28日18:00截止。
2023年6月20日至7月10日中级资格考试报名系统开通。在上述时间内,各省级考试管理机构自行确定本地区的报名开始时间。
考试报名统一在7月10日12:00截止,缴费统一在7月10日18:00截止。
04
准考证打印时间
2023年4月12日前,各省级考试管理机构公布本地区初级、高级资格考试准考证网上打印起止时间。
2023年8月15日前,各省级考试管理机构公布本地区中级资格考试准考证网上打印起止时间。
05
成绩公布时间
2023年6月16日前,完成数据核验后,下发初级资格考试成绩,并在“全国会计资格评价网”上公布。各省级考试管理机构同时公布本地区考试成绩、咨询电话和电子邮箱。
2023年10月31日前,完成数据核验及评卷质量抽查后,下发中级资格考试成绩,并在“全国会计资格评价网”公布。
06
考后审核时间
考试成绩与合格标准公布后1个月内,各省级考试管理机构完成合格人员相关信息复核、确认工作,并向财政部会计财务评价中心报送考试合格人员相关信息及书面报告。
早起的鸟儿有虫吃
由此可见报名时间推迟了三个月
考试时间也有所改变
但好在考试科目没有变化
现在备考宜早不宜迟!

